| 索 引 号 | 11370900004341523R/2022-00672 | 发布机构 | 泰安市政府办公室 | 发文字号 | 泰政办字〔2016〕1号 |
| 文件类别 | 普通文件 | 成文日期 | 2016-07-08 | 发文日期 | 2016-07-08 |
| 规范性文件登记号 | 有效性 | 有效期 |
各县、市、区人民政府,市政府有关部门、直属单位:
《泰安市节能目标责任考核体系实施方案》已经市政府同意,现印发你们,请认真贯彻执行。
泰安市人民政府办公室
2016年1月12日
泰安市节能目标责任考核体系实施方案
为进一步健全节能长效机制,完善节能目标责任评价、考核和奖惩制度,强化节能工作监督考核,切实加快我市生态文明建设进程,根据《山东省节能目标责任考核体系实施方案》精神,结合我市实际,制定本方案。
一、考核对象、内容和方法
(一)考核对象:各县(市、区)政府、泰安高新区管委。
(二)考核内容:主要包括节能目标完成情况和节能措施落实情况。
(三)考核方法:采用量化办法,设置节能目标完成情况指标和节能措施落实情况指标,满分为100分。
1.节能目标完成情况为定量考核指标,满分为40分。以市政府确定的各县(市、区)万元地区生产总值能耗降低年度和进度目标、能耗增量控制目标为基准,依据市统计局核定的年度指标完成情况进行评分。
(1)万元地区生产总值能耗降低年度目标,分值10分。本指标为否决性指标,未完成年度目标的,考核结果一律为未完成等级。对年度节能目标完成情况晴雨表中一级预警3次及以上、6次以内的扣0.5分,6次及以上的扣1分。
(2)万元地区生产总值能耗降低进度目标,分值20分。未达到进度目标的,不得分。进度目标按时间进度设置。
(3)能耗增量控制目标,分值10分。未超出控制目标得分;超出控制目标的,按照实际完成情况得分。
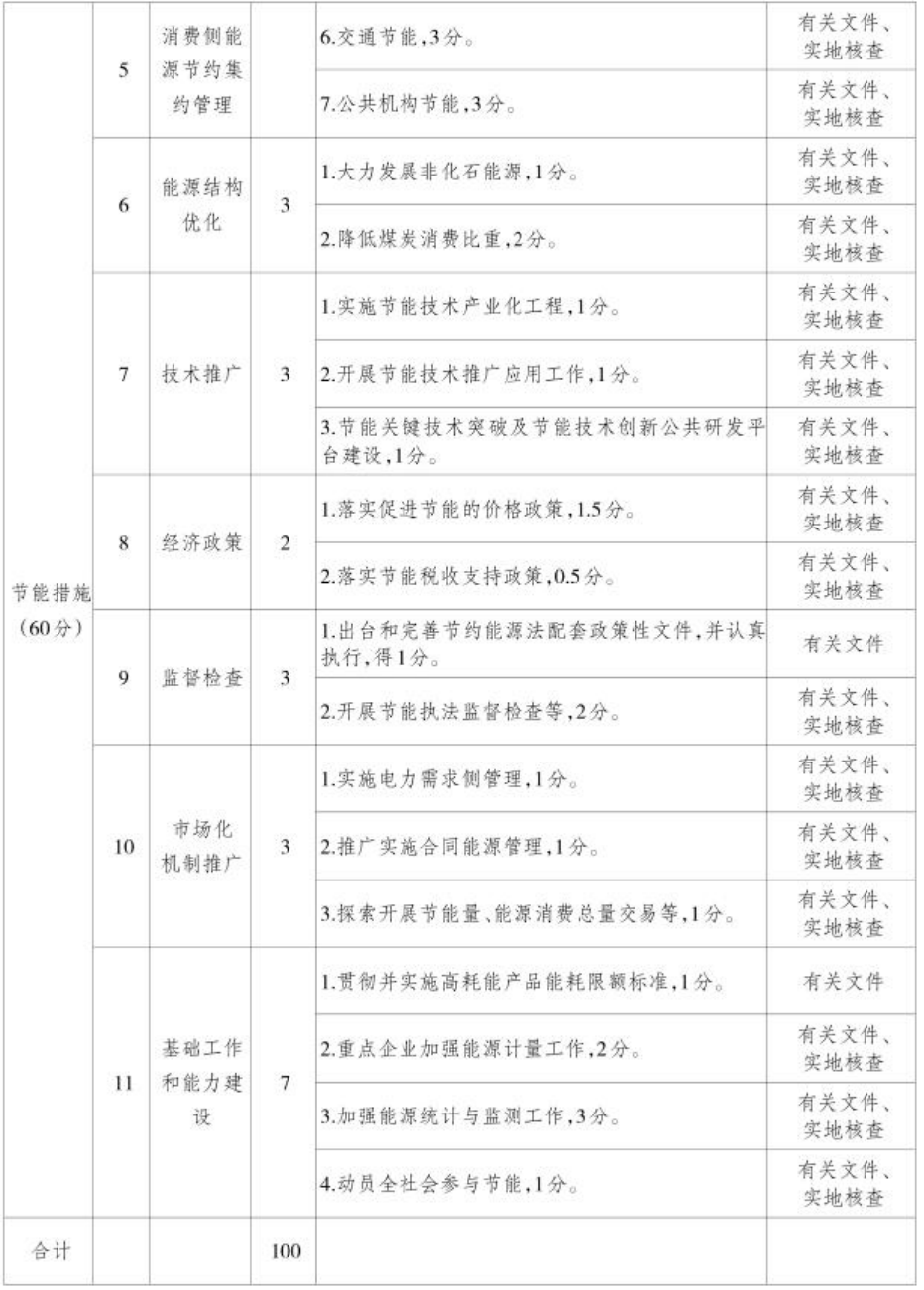
2.节能措施落实情况指标为定性考核指标,满分为60分。主要包括目标责任、结构调整、重点工程、消费侧能源节约集约管理、能源结构优化、技术推广、经济政策、监督检查、市场化机制推广、基础工作和能力建设等10个方面内容。
(四)考核结果:分为超额完成(95分及以上)、完成(95分以下,80分及以上)、基本完成(80分以下,60分及以上)、未完成(60分以下)四个等级。
二、考核程序
(一)节能目标完成情况依据市统计局核定数据计算目标完成情况确定得分。市节能办根据考核对象产业结构、用电、规模以上工业用能、每季度万元地区生产总值能耗完成和重点用能企业用能等情况,按月发布节能目标完成情况晴雨表。
(二)节能措施落实情况采用集中检查与日常检查相结合、全面检查与专项检查相结合的方式进行。每年三季度,市有关部门按照职责分工,分别对考核对象节能措施落实情况进行监督检查,对照考核指标查找存在的问题并提出整改意见。
(三)每年2月5日前,考核对象对上年度本地区节能目标完成情况和节能措施落实情况进行全面自查,写出自查报告报市经济和信息化委。市经济和信息化委会同市发展改革委、教育局、科技局、财政局、人力资源社会保障局、住房和城乡建设局、交通运输局、统计局、质监局、机关事务管理局、物价局等部门及专家组成评价考核工作组,对考核对象节能目标完成情况及节能措施落实情况进行评价考核,形成综合评价考核报告,于4月底前报市政府。
三、奖惩措施
对考核结果为完成和超额完成等级的,市政府给予表扬奖励。考核结果为基本完成等级的,考核对象要查找薄弱环节,制定整改措施,认真组织落实。考核等级为未完成等级的,市直有关部门暂停对其新建高耗能项目的核准和审批,考核对象要在评价考核结果公告后1个月内,向市政府作出书面报告,提出限期整改工作措施,并抄送市节能办。整改不到位的,将依规严肃追究有关责任人的责任。对在节能考核工作中瞒报、谎报情况的,予以通报批评,并依法追究直接责任人的责任。
四、考核的其他事项
(一)能源消耗指标主要以市统计局公布的数据为准,考核时应合理扣除不可比因素。
(二)必要时,考核组可以查阅考核对象相关文件,也可通过现场核查和重点抽查等方式,进行现场考核。
(三)建立考核指标调整机制。每年9月底前,市直有关部门可根据省里要求和工作需要对考核指标和评分标准进行微调并及时发布。需做重大调整的,应报市政府研究同意后,重新发布。
(四)公共机构节能考核根据国家机关事务管理局《公共机构节约能源资源考核工作规程》要求,由市机关事务管理局组织实施。
(五)本实施方案自2015年度考核起实施。
附件:泰安市节能目标责任评价考核指标及评分标准
附件
泰安市节能目标责任评价考核指标及评分标准



