各县、市、区人民政府,各功能区管委会,市政府各部门、直属单位,省属以上驻泰各单位:
《泰安市“十四五”残疾人事业发展规划》已经市委、市政府同意,现印发你们,请认真贯彻落实。
泰安市人民政府
2021年12月30日
泰安市“十四五”残疾人事业发展规划
为了进一步保障和改善残疾人民生,加快推进我市残疾人事业高质量发展,根据《山东省残疾人事业发展“十四五”规划》和《泰安市国民经济和社会发展第十四个五年规划和2035年远景目标纲要》精神,结合我市实际,制定本规划。
一、总体要求
(一)指导思想。坚持以习近平新时代中国特色社会主义思想为指导,深入贯彻党的十九大和十九届二中、三中、四中、五中、六中全会精神,认真落实习近平总书记关于残疾人事业的重要论述、重要指示批示精神,以推动残疾人事业高质量发展为主题,以巩固拓展残疾人脱贫攻坚成果、促进残疾人全面发展和共同富裕为主线,保障残疾人平等权利,增进残疾人民生福祉,增强残疾人自我发展能力,推动残疾人事业向着现代化迈进,不断满足残疾人美好生活需要。
(二)基本原则。 坚持党的全面领导,健全党委领导、政府负责、部门协同、社会参与、市场推动、残疾人组织充分发挥作用的工作机制,为残疾人事业发展提供坚强保障;坚持以人民为中心,着力解决残疾人急难愁盼问题,不断满足残疾人对美好生活的新期待;坚持弱有所扶的原则立场,着力完善残疾人帮扶制度,健全残疾人关爱服务体系和设施;坚持普惠与特惠相结合,着力提高残疾人保障水平,促进残疾人全面发展、共同富裕;坚持依法依规,推动残疾人基本权益全面落实,提高残疾人事业法治化水平;坚持改革创新,深入推进基层残联组织改革和服务创新,鼓励支持社会力量和市场主体参与残疾人事业。
(三)发展目标。 到2025年,实现巩固拓展残疾人脱贫攻坚成果同乡村振兴有效衔接,残疾人获得全生命周期服务,生活品质得到改善,民生福祉达到新水平,残疾人事业高质量发展走在前列。
1.多层次的残疾人社会保障制度基本建立,残疾人基本生活保障网进一步织密扎牢,重度残疾人得到更好照护。
2.残疾人基本公共服务体系更加健全,残疾人健康状况不断改善,受教育水平继续提高,文化体育有较大发展,实现更加充分更高质量的就业。
3.无障碍的社会环境不断优化,社会力量参与更加广泛和深入,基层残疾人服务网络和社会支持网络更加完善,残疾人平等权利得到更好实现。
4.残疾人基础保障条件进一步改善,治理体系和治理能力不断优化,质量效益明显提升。
二、开展全生命周期服务,持续提升康复服务供给质量
(一)深入推进残疾预防工作。 坚持预防为主、预防与康复相结合的原则,增加残疾预防投入,完善残疾预防服务网络,有效控制残疾发生发展。加强婚前、孕前、围孕期保健,做好产前筛查、诊断,加强出生缺陷综合防治。积极开展0—6岁儿童残疾筛查,推进疑似残疾儿童信息共享,不断提高早发现、早诊断、早干预、早康复能力。开展防盲治盲、防聋治聋工作,加强重大慢性病、传染病、地方病、职业病、精神疾病等疾病的预防干预。针对脑卒中、中小学生等重点人群开展残疾预防专项行动。加强安全生产监管和交通安全管理,降低食品药品安全、灾害、事故、意外伤害等致残率。结合“残疾预防日”“助残日”“爱耳日”“爱眼日”等广泛开展残疾预防宣传教育,增强全民残疾预防意识。 (牵头部门:市残联;参与部门:市卫生健康委、市公安局、市应急局、市委宣传部、市教育局、市民政局、市自然资源和规划局、市交通运输局、市市场监管局、市妇联)
(二)提升残疾人康复服务水平。 扎实推进残疾人精准康复服务行动,制定完善残疾人基本康复服务目录,推进“互联网+康复服务”,扩大服务供给,提升服务质量,实现有需求残疾人康复服务率达到100%。开展精神卫生提升行动,提升社区康复服务能力,为残疾人提供就近就便康复服务。开展“希望之家”“光明之家”康复专项行动,帮助中途致残残疾人重建生活、融入社会。规范残疾儿童康复救助,落实残疾儿童康复救助制度及配套政策,实现有康复需求残疾儿童全部享有基本康复服务。开展脑瘫儿童康复救助专项行动,推动脑瘫儿童康复救助工作提质增效。加强残疾儿童康复机构规范化建设,鼓励儿童福利机构、特教学校、医疗机构开展康复服务,提升康复服务能力。发挥中医药在康复中的独特优势,实施儿童青少年视力低下、脊柱侧弯等中医干预,提升全市中医药康复服务能力和水平。加强康复人才队伍建设,培训康复专业技术人员不少于500人次。 (牵头部门:市残联;参与部门:市卫生健康委、市教育局、市民政局、市财政局、市人力资源社会保障局、市市场监管局、市医保局、市乡村振兴局)
(三)着力维护残疾人健康。 将残疾预防、儿童残疾筛查、残疾人健康管理、社区医疗康复等纳入基本公共卫生服务项目,推进残疾人家庭医生签约,为残疾人提供基本医疗、公共卫生、康复护理等个性化签约服务,力争有签约意向残疾人的签约率达到100%。加强残疾人心理健康服务和健康状况评估调查。关注残疾妇女健康,开展生殖健康服务。 (牵头部门:市卫生健康委;参与部门:市残联、市医保局、市妇联)
(四)加快康复辅助器具产业发展。 加快泰山康复辅助器具产业园建设,完善辅助器具产业扶持政策,加强辅助器具产品研发生产,提高自主创新能力。推广安全适用的基本型辅助器具,促进智能辅助器具产品升级换代和质量性能提升,培育1—2家康复辅助器具产业龙头企业。定期举办泰山国际福祉暨康复设备博览会和泰山国际残疾人论坛·健康论坛,搭建辅助器具产业促进和信息交流平台。完善辅助器具适配服务网络,加强辅助器具适配服务机构建设,支持社会力量及医疗、康复、养老机构和残疾人教育、就业、托养机构开展辅助器具适配服务。鼓励实施公益性康复辅助器具适配项目。出台残疾人基本型辅助器具适配办法,强化适配政策保障。 (牵头单位:市民政局、市残联;参与部门:市科技局、市工业和信息化局、市卫生健康委、市商务局、市市场监管局、市文化和旅游局、市贸促会)
三、完善保障体系,推动残疾人事业高质量发展
(一)巩固拓展脱贫攻坚成果同乡村振兴战略有效衔接。 保持5年过渡期内帮扶政策总体稳定,逐步实现由集中资源支持脱贫攻坚向全面推进乡村振兴平稳过渡。建立残疾人跟踪访视和帮扶机制,将易返贫致贫残疾人纳入动态监测范围,及时发现帮扶、动态清零。充分发挥基层党组织的核心引领作用,加强对残疾人的关爱服务,推动开展助残帮扶工作。持续落实残疾人“两不愁三保障”政策,加强残疾人兜底保障工作,对符合条件的残疾人按规定纳入农村低保或特困人员救助供养范围,做到应保尽保。加强农村低收入残疾人家庭常态化帮扶,坚持开发式帮扶,加大对残疾人产业扶持、稳岗就业、康复救助、教育培训、无障碍改造、托养照护的支持力度。持续开展东西部残疾人工作协作,动员社会力量参与残疾人帮扶。 (牵头部门:市乡村振兴局;参与部门:市民政局、市医保局、市残联)
(二)增强基层服务残疾人能力。 实施县域残疾人服务能力提升行动。密切部门协作,整合服务资源,完善县、乡、村三级联动互补的基层残疾人服务网络。所有乡(镇、街道) 和有条件的村(社区)普遍建立“如康家园”残疾人之家综合服务平台,开展日间照料、辅助性就业、社区康复、文化体育、志愿助残等服务。将残疾人服务纳入城乡社区治理和服务体系建设,村(社区)将残疾人作为重点服务对象,开展走访探视、社区照顾、邻里互助等服务,实现“乡乡有设施(机构)、村村有服务”。充分发挥就业大数据在精准高效推进残疾人培训和就业服务中的重要作用,定期对全市残疾人就业和职业培训信息管理系统管理员进行培训;加强对全市残疾人辅助器具服务工作者的培训,提高辅助器具工作者服务能力和服务水平。 (牵头部门:市残联;参与部门:市民政局、市乡村振兴局)
(三)提高残疾人社会福利水平。 落实困难残疾人生活补贴和重度残疾人护理补贴标准动态调整机制,积极做好资格认定申请“跨省通办”相关工作。加强残疾孤儿、事实无人抚养残疾儿童的医疗、康复、教育等服务,合理确定其基本生活费标准,提升儿童福利机构安全管理水平和服务质量。加快建设精神卫生福利服务体系,为特殊困难精神残疾人提供康复、照护等服务。落实残疾人信息消费优惠和残疾人免费乘坐市内公共交通工具等政策。落实伤残军人和伤残民警抚恤优待政策。 (牵头部门:市残联;参与部门:市民政局、市卫生健康委、市交通运输局、市文化和旅游局、市退役军人局、市公安局、市教育局)
(四)提升残疾人照护和托养服务。 推广将残疾人托养纳入养老服务体系的做法,完善养老服务机构功能,接收符合条件的老年残疾人。继续实施“阳光家园计划”,充分发挥“如康家园”服务功能,逐步完善扶持政策,不断扩大托养照护覆盖面。研究制定重度残疾人照护服务相关政策措施。充分利用现有托养养老机构、福利设施、医疗机构、农村集体闲置资源等,建立健全以居家照料服务为基础,村(社区)、乡(镇、街道)日间照料中心为依托,机构寄宿照护服务和集中供养为支撑的残疾人托养服务体系。聚焦有需求的农村残疾人群体,推广“邻里互助”“四护一保”等做法,发展多种形式的社会化照护服务。依托市残疾人康复中心,优化提升康复、托养、教育、辅助性就业等功能;完善基础设施和设备配套建设,加大中心人才队伍配备和培养力度,把市残疾人康复中心打造成为我市残疾人康复区域中心和残疾人全生命周期康复、托养、就业文体基地。 (牵头部门:市民政局、市残联;参与部门:市卫生健康委、市人力资源社会保障局、市乡村振兴局、市住房城乡建设局)
(五)完善残疾人保险补助政策。 落实重度残疾人参加城乡居民基本养老保险、符合政策的困难重度残疾人参加基本医疗保险缴费补贴政策。对符合条件的灵活就业残疾人、安置残疾人就业单位,落实社会保险补贴。对依法参加失业保险且符合条件的失业残疾人,及时发放失业保险金或失业补助金。将严重精神障碍纳入职工、居民医保门诊慢特病保障范围。按规定将符合条件的残疾人纳入长期护理保险的保障范围。探索制定为残疾人购买人身意外伤害保险的政策。 (牵头部门:市人力资源社会保障局、市医保局;参与部门:市残联、泰安市银保监分局)
(六)加大残疾人兜底救助力度。 将符合条件的低保边缘家庭中的残疾人及时纳入最低生活保障范围。稳步提高医疗救助水平,强化医疗救助与基本医疗保险、大病保险的衔接,减轻困难残疾人医疗费用个人负担。加大困难残疾人临时救助,及时解决残疾人突发性、紧迫性、临时性基本生活困难,对重度残疾人依据困难类型、困难程度实施类别化、差异化救助。加强重大疫情、自然灾害、安全事故等突发公共事件中对残疾人的保护,应急方案中将残疾人列为优先保护对象。村(社区)探索建立结对帮扶制度,帮助残疾人更好应对突发灾害事故。 (牵头部门:市民政局、市残联;参与部门:市卫生健康委、市医保局、市应急局)
(七)强化残疾人基本住房保障。 对符合条件的残疾人家庭申请保障性住房的,优先给予保障。城镇保障性住房建设、农村危房改造统筹将无障碍需求纳入建设之中。农村危房改造优先解决符合低收入群体条件的残疾人家庭住房安全问题。 (牵头部门:市住房城乡建设局、市房产管理服务中心;参与部门:市残联)
四、健全帮扶机制,促进残疾人就业创业
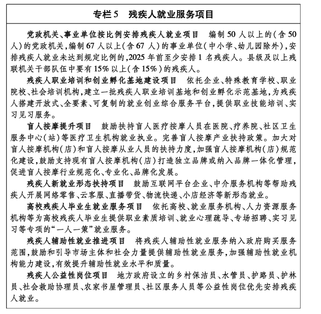
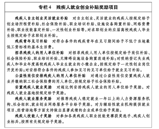
(一)完善残疾人就业创业政策。 健全完善残疾人就业资金投入机制,保障残疾人就业培训、奖励补贴、就业服务等支出。建立残疾人就业激励制度,对安置残疾人职业技能人才、超比例安排残疾人就业的单位给予奖励。对招录残疾人的用人单位、就业基地、辅助性就业机构和公益性岗位安置残疾人的用人单位进行扶持。对残疾人自主创业就业、参加就业见习和职业技能培训,按规定给予补贴。加强残疾人就业促进与社会保障政策衔接,保障残疾人依法享有低保渐退、收入减扣、税费减免等政策,规范辅助性就业劳动报酬管理,在计算家庭收入时给予适当扣除。 (牵头部门:〖JP3〗市残联、市人力资源社会保障局;参与部门:市民政局、市税务局)
(二)多措并举促进残疾人就业创业。 细化按比例就业配套措施,不断优化按比例就业制度,规范按比例就业审核,实现“全程网办”。未按比例安排残疾人就业且拒缴、少缴残疾人就业保障金的纳入用人单位信用记录。积极推动党政机关事业单位、国有企业带头安置残疾人就业。稳定残疾人集中就业,不断发挥残疾人就业基地带动作用。积极开发适合残疾人就业的城乡公益性岗位,进一步扩大残疾人安置规模。加大辅助性就业机构支持保障力度,为智力、精神和重度肢体残疾人就近就便就业提供服务。鼓励残疾人通过新就业形态实现就业,对残疾人自主创业、灵活就业的,在经营场地、设施设备、社会保险补贴、金融信贷等方面予以扶持。组织开展盲人按摩中高级培训等,提升盲人按摩人员就业创业能力水平。加强盲人按摩机构(店)规范化建设,加大对盲人按摩行业的扶持力度,鼓励支持现有盲人按摩机构(店)打造独立品牌或纳入品牌一体化管理,推动盲人按摩行业产业化发展。 (牵头部门:市残联、市人力资源社会保障局;参与部门:市委组织部、市卫生健康委、市税务局)
(三)加强残疾人职业技能培训。 制定《泰安市残疾人职业技能提升计划》,深入开展残疾人职业技能和农村实用技术培训。开展非遗技能培训,扶持建立一批残疾人非遗工匠工作室。建立全市助残就业联盟。配合建设残疾人就业创业网络服务平台,建立职业培训优质课程资料库。加强残疾人职业培训基地建设。建立残疾人职业技能人才库,定期组织“残疾人职业技能竞赛”,鼓励相关人员参加全国、省残疾人职业技能竞赛。 (牵头部门:市残联;参与部门:市人力资源社会保障局、市总工会、市文化和旅游局、市大数据中心)
(四)提升残疾人就业服务能力。 健全残疾人就业服务体系,建立残疾人就业辅导员制度,完善覆盖城乡的残疾人就业服务网络。对高校残疾人毕业生开展“一人一档”“一人一策”就业服务。依托残疾人就业辅导员、残疾人专职委员、社区网格员等开展就业创业政策宣传、入户调查等工作,精准掌握残疾人就业、培训需求,深入开展“就业援助月”“农村残疾人就业帮扶”等专项服务,将符合条件的就业困难残疾人纳入就业援助范围。 (牵头部门:市残联、市人力资源社会保障局;参与部门:市教育局、市农业农村局)
五、提高教育文化水平,促进残疾人全面发展
(一)弘扬新时代文明社会残疾人观。 深入开展党史学习教育,统筹开展“学跟听”专项活动,大力弘扬残疾人自强不息的时代精神、民族精神和社会各界扶残助残美德,厚植新时代残疾人事业发展的思想文化基础。将扶残助残纳入公民道德建设、文明创建工程和新时代文明实践中心建设,将残疾人工作纳入全国文明城市创建工作。加强残疾人事业全媒体传播能力建设,开展好“全国助残日”“国际残疾人日”等主题宣传活动,积极组织和参加残疾人事业好新闻评选,支持残疾人题材图书、影视作品出版发行及公益广告、网络视听节目制作播出。 (牵头部门:市委宣传部、市残联;参与部门:市委网信办、市人力资源社会保障局、市文化和旅游局)
(二)健全残疾人教育体系。 制定实施《泰安市第三期特殊教育提升计划(2021-2025年)》。加快发展医教、康教结合的残疾儿童学前教育。建立完善以随班就读为主体、特殊教育学校为骨干、送教上门和远程教育为补充的义务教育办学体系,提高义务教育质量。大力发展以职业教育为重点的残疾人高中阶段教育。继续实施残疾人大学生励志助学项目,为残疾学生参加国家教育考试和部分职业考试提供合理便利。 (牵头部门:市教育局;参与部门:市残联、市卫生健康委、市人力资源社会保障局)
(三)加快发展特殊教育。 完善残疾人教育专家委员会运行机制。扶持符合条件的儿童福利机构、残疾儿童定点康复机构单独设立特殊教育幼儿园(学前部、班)、特殊教育学校(特殊教育部、班)。落实特殊教育生均公用经费政策和残疾人学生资助政策,全面落实残疾儿童少年15年免费教育。规范送教(医、康)上门服务机制,提高上门服务质量。改善特殊教育学校办学条件,建立学校、家庭、社会协同育人机制,推进特殊教育督导和质量监测评估。全面推进融合教育,健全普通学校随班就读支持保障体系,支持高校开展残疾人高等融合教育。加强特殊教育师资队伍建设,配齐配足特教教师。制定实施《泰安市第二期国家手语和盲文规范化行动计划(2021-2025)》,加快推广国家通用手语和国家通用盲文。 (牵头部门:市教育局;参与部门:市残联、市卫生健康委、市人力资源社会保障局、市民政局)
(四)提升残疾人公共文化服务水平。 持续开展“残疾人文化周”“书香中国·阅读有我”、无障碍观影等残疾人群众性公共文化系列活动,探索建设残健融合文化服务示范中心(点、站)。组织开展适合残疾人的基层文化活动,大力推进残疾人文化交流,建立百名残疾人文化辅导员专家库,培养残疾人艺术人才;鼓励扶持残疾人参加工艺美术、书画、文学、摄影等艺术活动和创作,选拔参加第十一届全省残疾人艺术汇演。加强重度残疾人文化服务,开展“五个一”文化进家庭、进社区活动。鼓励广播、电视台等传统媒体和新媒体等平台开设残疾人专题节目,满足残疾人多元文化服务需求。支持推动残疾人文化产业发展。 (牵头部门:市残联;参与部门:市委宣传部、市委网信办、市教育局、市文化和旅游局)
(五)提升残疾人体育管理服务水平。 建立百名残疾人竞技体育和体育健身指导员专家库,为提高全市残疾人竞技体育和健身体育水平提供支撑。组织和参与重大残疾人体育赛事和体育交流活动。实施“残疾人康复健身体育活动”,将残疾人康复健身体育纳入全民健身计划,实现公共体育设施对残疾人免费或优惠开放,提供设施及信息交流无障碍服务,为残疾人参加群众性文化、体育活动创造条件。 (牵头部门:市体育局、市残联;参与部门:市卫生健康委)
六、推进无障碍环境建设,提升残疾人生活质量
(一)加强无障碍设施建设管理。 落实《山东省无障碍环境建设办法》的有关规定,在新型城镇化、农村人居环境整治、城镇老旧小区改造及社区建设中统筹推进无障碍设施建设和改造。提高无障碍设施规划建设管理水平,城市道路、公共交通、公共服务设施和残疾人集中就业单位等要加快开展无障碍建设和改造。提升残疾人家庭无障碍改造水平,与辅助器具适配做好有效衔接。加强无障碍监督,保障残疾人通行安全和使用便利。继续开展无障碍市县镇村达标验收工作。 (牵头部门:市住房城乡建设局;参与部门:市残联、市发展改革委、市民政局、市农业农村局、市交通运输局、市自然资源和规划局)
(二)加快信息无障碍建设。 推动各级政府及有关部门和单位门户网站、办事系统实现无障碍服务,加快推广普惠便利的电信服务,完善网络及信息基础设施建设,推动5G在无障碍领域的应用。扩大信息无障碍终端产品供给,鼓励支持无障碍技术和产品的开发、应用和推广。 (牵头部门:市残联;参与部门:市委网信办、市工业和信息化局、市大数据中心、市市场监管局、泰安联通公司、泰安移动公司、泰安电信公司、泰安铁塔公司)
(三)提升无障碍服务水平。 市级电视台逐步设立通用手语电视栏目。县级以上政府设立的公共图书馆开设盲人阅览室,提供盲文读物、有声读物。为听力、言语和视力残疾人参加职业技能培训、就业创业等活动提供无障碍支持服务。鼓励食品药品添加无障碍识别标识。为残疾人携带辅助器具、导盲犬等乘坐公共交通工具、出入公共场所提供便利。完善残疾人驾驶汽车政策。 (牵头部门:市残联;参与部门:〖JP3〗市委宣传部、市文化和旅游局、市交通运输局、市公安局、市市场监管局)
七、创新服务方式方法,提升公共服务能力
(一)加强公共服务。 以“泰安小美·帮你办”服务品牌为引领,优化服务环境。严格规范残疾评定和残疾人证核发管理,全面推行残疾人证电子证照应用和加载残疾人证的社会保障卡。建立助残社会组织负责人培训制度,引导培育一批能够承接各类残疾人基本公共服务的专业化社会组织和服务机构。加强残疾人基本公共服务标准化建设,规范提升残疾人公共服务质量和水平。在场地、设备、人才、技术等方面扶持各类残疾人服务机构发展,优先扶持公益性、普惠性残疾人服务机构,支持残疾人服务机构连锁化、品牌化运营。加强对各类残疾人服务机构的行业管理,强化质量控制和绩效管理,支持残疾人和残疾人亲属参与服务评价。开展残疾人服务需求评估和服务资源调查,为残疾人提供供需对口的产品和服务。 (牵头部门:市残联;参与部门:市发展改革委、市卫生健康委、市人力资源社会保障局、市公安局、市市场监管局、市文化和旅游局)
(二)拓展工作方式。 健全政府购买助残服务的政策,不断提升助残服务水平。将志愿助残工作融入志愿服务总体计划,不断完善志愿助残运行机制,搭建志愿助残服务平台,发展壮大志愿者队伍,为残疾人提供高质量服务。建立完善扶残助残社会动员机制,大力发展残疾人慈善事业,通过党建引领、结对共建、定期表彰、媒体宣传等激励措施拓展残疾人服务方式。吸引民间资本参与残疾人服务机构和设施建设,加快残疾人服务产业发展,满足残疾人多元化、多层次需求。 (牵头部门:市残联;参与部门:市委宣传部、市民政局、团市委、市妇联、市总工会、市科技局、市税务局)
(三)加强智慧化建设。 运用新技术,打造“互联网+N”服务模式,实现信息共享,构建残疾人工作的智慧大脑,提升服务能力。完善残疾人口基础数据,改进残疾人服务需求和服务供给调查统计,加强残疾人数据深度分析、趋势研究和安全保护,促进决策科学化,提升风险防范能力,推动实现残疾人治理能力现代化。 (牵头部门:市残联、市大数据中心;参与部门:市委网信办、市民政局、市科技局、市卫生健康委)
八、加强法治建设,保障残疾人权利
(一)提高残疾人事业法治化水平。 落实《宪法》《民法典》等法律法规及省、市关于保障残疾人权益的要求。配合各级人大、政协开展残疾人保障法等法律法规执法检查、视察和调研,推动残疾人保障法贯彻实施。加强残疾人法治宣传工作,运用互联网和新媒体加大普法宣传力度。推动完善残疾人工作相关的立法、重大行政决策程序,广泛征询残疾人、残疾人组织和社会各方面意见。 (牵头部门:市残联、市司法局;参与部门:市民政局、市委宣传部、市卫生健康委、市人力资源社会保障局)
(二)依法维护残疾人合法权益。 将残疾人作为公共法律服务的重点对象,通过司法救助、法律援助等,保障残疾人平等充分参与诉讼活动。完善残疾人法律援助工作协调机制,依法扩大残疾人法律援助覆盖面,培养助残公益律师队伍,为残疾人提供及时有效的法律援助服务。发挥政务服务热线平台作用,做好重点残疾人群体信访工作,坚决打击侵犯残疾人合法权益的违法犯罪行为。不断拓宽残疾人和残疾人组织民主参与、民主协商渠道,有效保障残疾人的知情权、参与权、表达权、监督权,支持更多残疾人、残疾人亲友和残疾人工作者进入各级人大、政协并提供履职便利。在具有正常履行职责身体条件的前提下,合理确定残疾人取得职业资格和公务员、事业单位人员等入职的体检条件,在晋职、晋级、职称评定、社会保险、生活福利等方面给予平等待遇,创造更加包容、公平的社会环境。 (牵头部门:市委统战部、市司法局、市公安局;参与部门:市残联、市信访局、市委组织部、市人力资源社会保障局、市卫生健康委)
九、强化残联组织和人才队伍建设,夯实服务基础
(一)加强各级残联组织规范化建设。 充分发挥各级残联组织的桥梁和纽带作用,着力增强残联组织的政治性、先进性、群众性,努力建设让党和政府放心、让残疾人满意的群团组织。加强各级残联组织建设和服务创新,推进县、乡、村三级基层残联(残协)规范化建设。加强专门协会建设,充分发挥其“代表、服务、维权、监督”职能。 (牵头部门:市委组织部、市残联;参与部门:市民政局)
(二)提高残疾人事业人才整体素质。 加强各级残联干部的培养、使用和交流力度,通过采取上挂下派、兼职聘用等方式,壮大残疾人干部队伍。加强思想道德建设,教育引导广大残疾人工作者自觉践行新时代好干部标准,提高专业素质,全心全意为残疾人服务。加强残疾人工作政策业务培训,提高履行职责、整合资源、服务残疾人的能力。加强残疾人服务专业人才队伍建设,定期开展康复、护理、辅具适配等业务培训和技能竞赛。建立健全优秀残疾人和残疾人工作者人才库。 (牵头部门:市委组织部、市残联;参与部门:市委宣传部、市人力资源社会保障局、市教育局、市卫生健康委)
十、保障措施
(一)加强组织领导。 各县(市、区)、功能区要将残疾人事业纳入国民经济和社会发展总体规划、相关专项规划、年度计划,将扶残助残重点项目纳入为民办实事工程,并结合实际制定本地规划。要充分发挥政府残疾人工作委员会作用,定期研究残疾人工作,统筹协调有关促进残疾人事业发展的规章、规划、政策的制定和实施,对本规划和政府重点助残实事落实情况进行督查。有关部门和单位要将本规划的主要任务指标纳入部门规划和年度工作目标,统一部署、统筹安排、同步实施,并制定配套实施方案,明确专人负责,切实为残疾人办实事、解难事。 (牵头部门:市政府残工委;参与部门:市直有关部门和单位)
(二)加大经费投入。 各级要建立稳定的经费保障机制,将残疾人事业经费列入财政预算,持续加大保障和发展投入,按照支出标准和责任合理安排经费。积极引导社会力量投入,形成多渠道、多元化的资金投入格局。认真落实残疾人就业保障金征收有关政策,加大彩票公益金支持残疾人事业发展力度。加强残疾人事业经费使用监督,构建全方位、全过程、全覆盖的预算绩效管理体系,不断提高资金使用效率和管理水平。 (牵头部门:市财政局、市残联;参与部门:市审计局、市民政局、市体育局、市税务局)
(三)强化评估评价。 县级残疾人工作委员会及有关部门和单位要加强规划实施的动态监测和跟踪问效,及时发现和解决执行中的问题,在“十四五”中期和期末对规划实施情况进行中期评估和总结评估。开展第三方评估和社会满意度调查,及时公开有关信息,接受社会监督。 (牵头部门:市政府残工委;参与部门:市直有关部门和单位)









